The grandfather of our Terminal Product line, the CWH is ideal for longer reach applications or loading bays that require up to seven arms. Its simple, yet robust, design has provided decades of reliable service. Also a good choice when replacing existing Counterweighted or Shot-Bucket Loaders.
The New StandardLine
StandardLine Loading Arms by OPW Engineered Systems raise the bar in quality and performance for the industry. Get OPW's best-in-class loading systems in pre-engineered sizes, materials and feed orientations with quick delivery. All StandardLine Loading Arms feature:
†’20 Days or Less’ refers to 20 working days
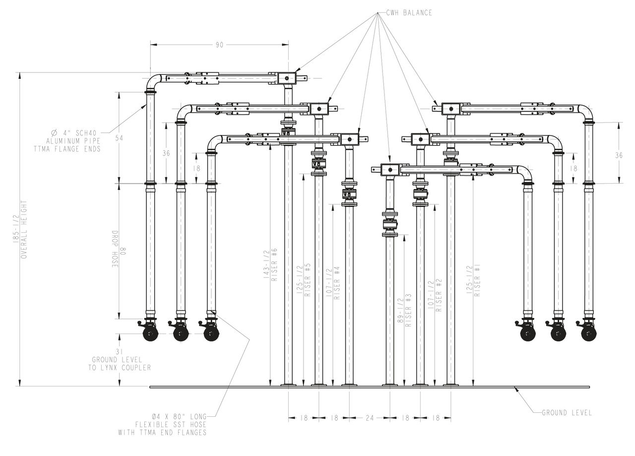
StandardLine Terminal Configuration*
*Required to accommodate StandardLine Offering. Other options available upon request.
**Provides 90" reach. 78" and 114" lengths also available. Other lengths available upon request.
Technical Features
| Materials | Carbon/Steel Aluminum |
|---|---|
| Seals | Low-Temp Fluorocarbon |
| Working Pressure | 80 PSI (5.5 Bar) |
| Test Pressure | 120 PSI (8.2 Bar) |
| Operating Temperature | -20ºF to 140ºF (-29ºC to 60ºC) |
| Up/Down Angular Movement | +20º to -20º (from horizontal) |
| Typical Horizontal Spacing | 18" (457 mm) |
| Typical Vertical Spacing | 18" (457 mm) |
| Typical Reach (radius) | 78", 90", 114" (1,981 mm, 2,286 mm, 2,896 mm) |
| Nominal Diameter | 4" |
| Typical Flow Rates (Velocities < 15 ft/sec (7.5 m/sec)) | 300-600 GPM (2000-3500 LPM) |
| Weight | ~275 lbs* |
*Estimated weight for entire Loading Arm (72" Reach). Weight can vary depending on selected options.
Materials of Construction
| Inlet Flange | 4" 150 ANSI ASTM A105 |
|---|---|
| Inlet Swivel | Carbon Steel ASTM A105 |
| Primary Arm Piping | Sch 40 Carbon Steel |
| Drop Hoses | (L1980) Braided Stainless Steel, TTMA Ends (L19081) Rackmaster Composite, TTMA Ends |
| Coupler Swivel (p/n 3635FTH-0402) | Aluminum ASTM B26 A356 T6 |
| Isolation Valve (LBV450VGL) | Cast Aluminum/Fluorocarbon |
| Spacer Spool (p/n VSS4) | Cast Aluminum AA601 |
| API Coupler (p/n 1004D3, Lynx852VG) | Aluminum/Fluorocarbon |
Additional Information
| Weld Protection | Per the ASME Boiler & Pressure Vessel Code Section IX |
|---|---|
| Radiograph/X-Ray | Per OPW Standard, 5% random/factory lot |
| Testing | All assembled Loading Arms shall be tested to 1.5X the rated design pressure. |
| Surface Treatments | All Carbon Steel components to be protected with a 2-part paint process. Aluminum components to be unpainted. |
| Lubricant | OPW 880 High-Performance Synthetic Lubricant |
| Gasketing | KlingerSil C5400 |
| Warranty | Standard warranty of three years after date of invoice shall apply. LYNX API Coupler warranty to be three years after shipment from factory. 790 Counterbalance warranty to be five years after shipment from factory. |
| Freight | All shipments are F.O.B. Factory Lebanon, OH. Full freight is allowed on surface transportation within continental U.S. and Canada. |
| Factory Assembly, Testing & Boxing (ATB) | If this option is selected, Loading Arm would be fully assembled, tested, and shipped in protective wooden crate. Note: It may be necessary to ship Loading Arm in sections to accommodate crating, shipping and rigging. Arm will be shipped as fully assembled as possible. |
Recommended Spare Parts List**
| Part # | Description | Where Used | Qty/Arm |
|---|---|---|---|
| 8000RK-0402 | 8000 Series Swivel Seal Kit, 4" Fluorocarbon | 8420F-0402 (Base Swivel) | 1 |
| 3000RK-0402 | 3000 Series Swivel Seal Kit, 4" Fluorocarbon | 3635FTH-0402 (Coupler Swivel) | 1 |
| 1004D3SRK-0402 | Coupler Seal Repair Kit, 4" Fluorocarbon | 1004D3-0402 (API Coupler) | 1 |
| API850VGSK | Coupler Seal Repair Kit, 4" Fluorocarbon | Lynx852VG (API Coupler) | 1 |
**Other seal kits/materials available upon request
Downloads
StandardLine Terminal Configuration*
*Required to accommodate StandardLine Offering. Other options available upon request.
**Provides 90" reach. 78" and 114" lengths also available. Other lengths available upon request.
Technical Features
| Materials | Carbon/Steel Aluminum |
|---|---|
| Seals | Low-Temp Fluorocarbon |
| Working Pressure | 80 PSI (5.5 Bar) |
| Test Pressure | 120 PSI (8.2 Bar) |
| Operating Temperature | -20ºF to 140ºF (-29ºC to 60ºC) |
| Up/Down Angular Movement | +20º to -20º (from horizontal) |
| Typical Horizontal Spacing | 18" (457 mm) |
| Typical Vertical Spacing | 18" (457 mm) |
| Typical Reach (radius) | 78", 90", 114" (1,981 mm, 2,286 mm, 2,896 mm) |
| Nominal Diameter | 4" |
| Typical Flow Rates (Velocities < 15 ft/sec (7.5 m/sec)) | 300-600 GPM (2000-3500 LPM) |
| Weight | ~275 lbs* |
*Estimated weight for entire Loading Arm (72" Reach). Weight can vary depending on selected options.
Materials of Construction
| Inlet Flange | 4" 150 ANSI ASTM A105 |
|---|---|
| Inlet Swivel | Carbon Steel ASTM A105 |
| Primary Arm Piping | Sch 40 Carbon Steel |
| Drop Hoses | (L1980) Braided Stainless Steel, TTMA Ends (L19081) Rackmaster Composite, TTMA Ends |
| Coupler Swivel (p/n 3635FTH-0402) | Aluminum ASTM B26 A356 T6 |
| Isolation Valve (LBV450VGL) | Cast Aluminum/Fluorocarbon |
| Spacer Spool (p/n VSS4) | Cast Aluminum AA601 |
| API Coupler (p/n 1004D3, Lynx852VG) | Aluminum/Fluorocarbon |
Additional Information
| Weld Protection | Per the ASME Boiler & Pressure Vessel Code Section IX |
|---|---|
| Radiograph/X-Ray | Per OPW Standard, 5% random/factory lot |
| Testing | All assembled Loading Arms shall be tested to 1.5X the rated design pressure. |
| Surface Treatments | All Carbon Steel components to be protected with a 2-part paint process. Aluminum components to be unpainted. |
| Lubricant | OPW 880 High-Performance Synthetic Lubricant |
| Gasketing | KlingerSil C5400 |
| Warranty | Standard warranty of three years after date of invoice shall apply. LYNX API Coupler warranty to be three years after shipment from factory. 790 Counterbalance warranty to be five years after shipment from factory. |
| Freight | All shipments are F.O.B. Factory Lebanon, OH. Full freight is allowed on surface transportation within continental U.S. and Canada. |
| Factory Assembly, Testing & Boxing (ATB) | If this option is selected, Loading Arm would be fully assembled, tested, and shipped in protective wooden crate. Note: It may be necessary to ship Loading Arm in sections to accommodate crating, shipping and rigging. Arm will be shipped as fully assembled as possible. |
Recommended Spare Parts List**
| Part # | Description | Where Used | Qty/Arm |
|---|---|---|---|
| 8000RK-0402 | 8000 Series Swivel Seal Kit, 4" Fluorocarbon | 8420F-0402 (Base Swivel) | 1 |
| 3000RK-0402 | 3000 Series Swivel Seal Kit, 4" Fluorocarbon | 3635FTH-0402 (Coupler Swivel) | 1 |
| 1004D3SRK-0402 | Coupler Seal Repair Kit, 4" Fluorocarbon | 1004D3-0402 (API Coupler) | 1 |
| API850VGSK | Coupler Seal Repair Kit, 4" Fluorocarbon | Lynx852VG (API Coupler) | 1 |
**Other seal kits/materials available upon request
Downloads
Reach Out to Our Customer Support Team for Prompt Assistance and Answers to Any Questions or Concerns You May Have
Contact Us for Technical Support on Your Projects and Resolving Any Technical Issues You Encounter
Locate a Nearby Distributor for Replacement Parts
Product Information request form to find the right solution
Reach Out to Our Customer Support Team for Prompt Assistance and Answers to Any Questions or Concerns You May Have
Contact Us for Technical Support on Your Projects and Resolving Any Technical Issues You Encounter